Saturday January 2026

হটলাইন

সেবা এবং ধাপ

নং শিরোনাম সেবার ধাপ কার্যকলাপ
  
মৎস্য পরিদর্শন ও মান নিয়ন্তণে সনদ প্রাপ্তির প্রসেস ম্যাপ দেখুন
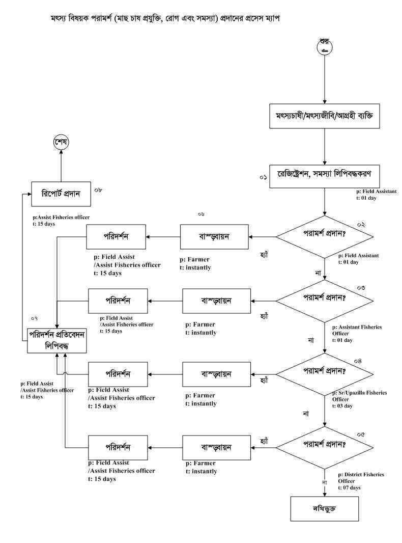
মত্তস্য বিষয়ক পরামর্শ দেখুন
মৎস্য খাতে ক্ষুদ্র ঋণ বিতরন দেখুন
মাটি/পানি পরীক্ষা দেখুন
মৎস্য পুনর্বাসন ও উপকরণ বিতরণ দেখুন
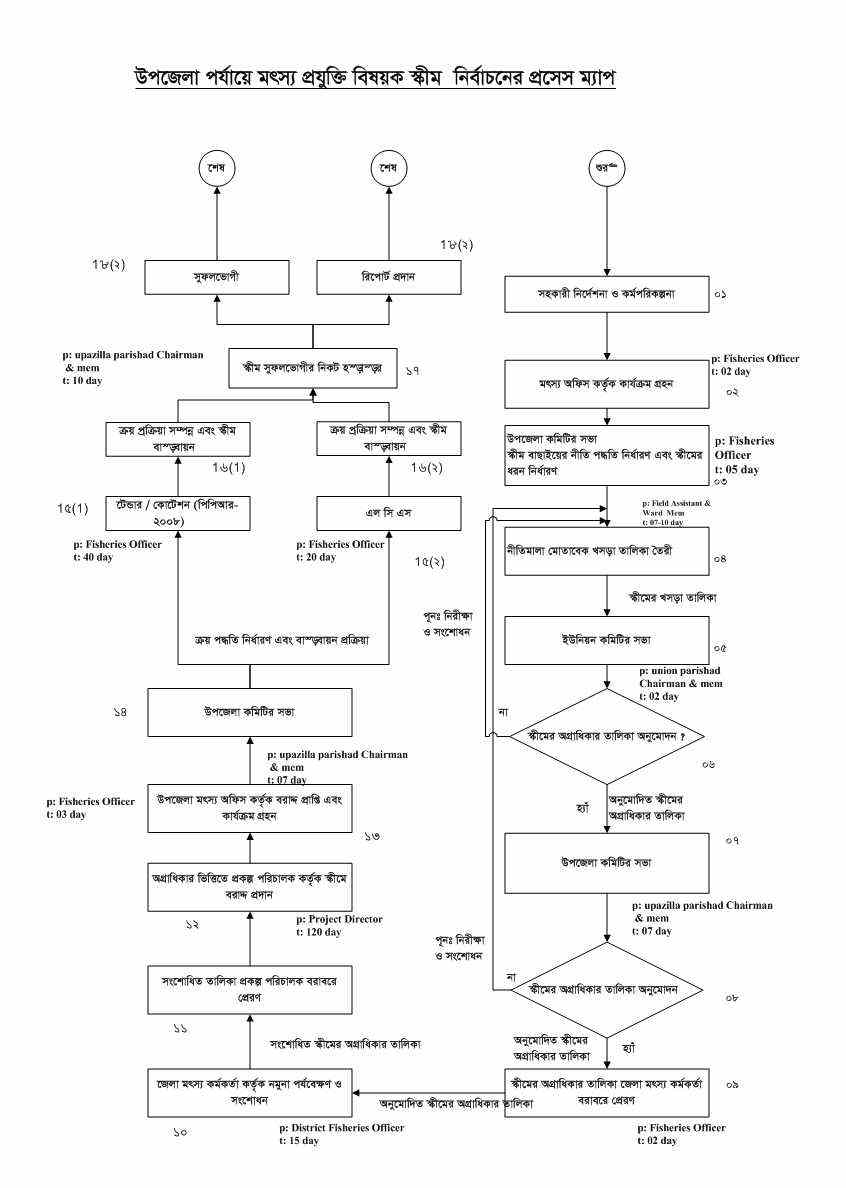
মৎস্য প্রযুক্তি স্কীম নির্বাচনের প্রসেস ম্যাপ দেখুন
বরফ কলের লাইসেন্স প্রদান দেখুন
দেখছেন ১ থেকে ৭ পর্যন্ত, মোট ৭ এন্ট্রি

এক্সেসিবিলিটি

স্ক্রিন রিডার ডাউনলোড করুন